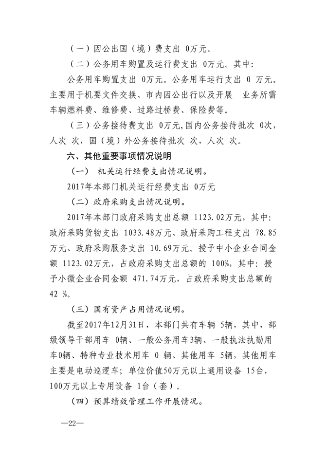
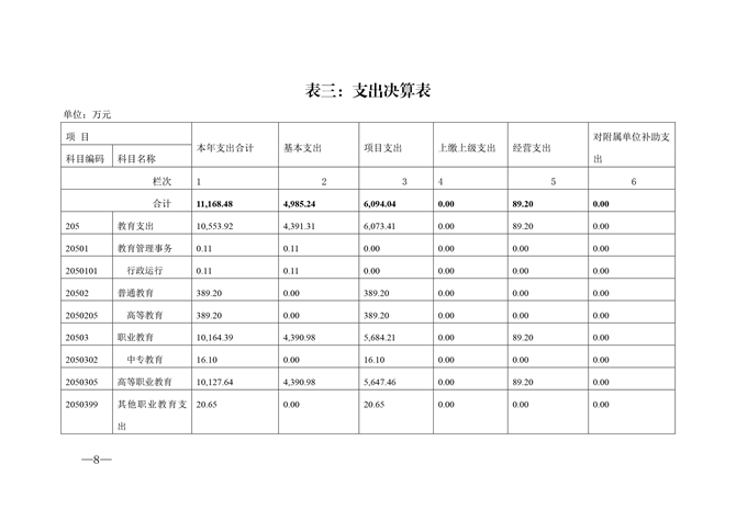
广西现代职业技术学院2017年部门决算 来源: 发布时间:2018-09-18 10:29:18 浏览次数: 次 【字体:小 大】 附件:广西现代职业技术学院决算公开附表.xls 【打印正文】 相关信息